×閉じる

お知らせ

ホーム > お知らせ > 会員の皆様へ > 地方運輸局等の電話受付時間の見直しについて

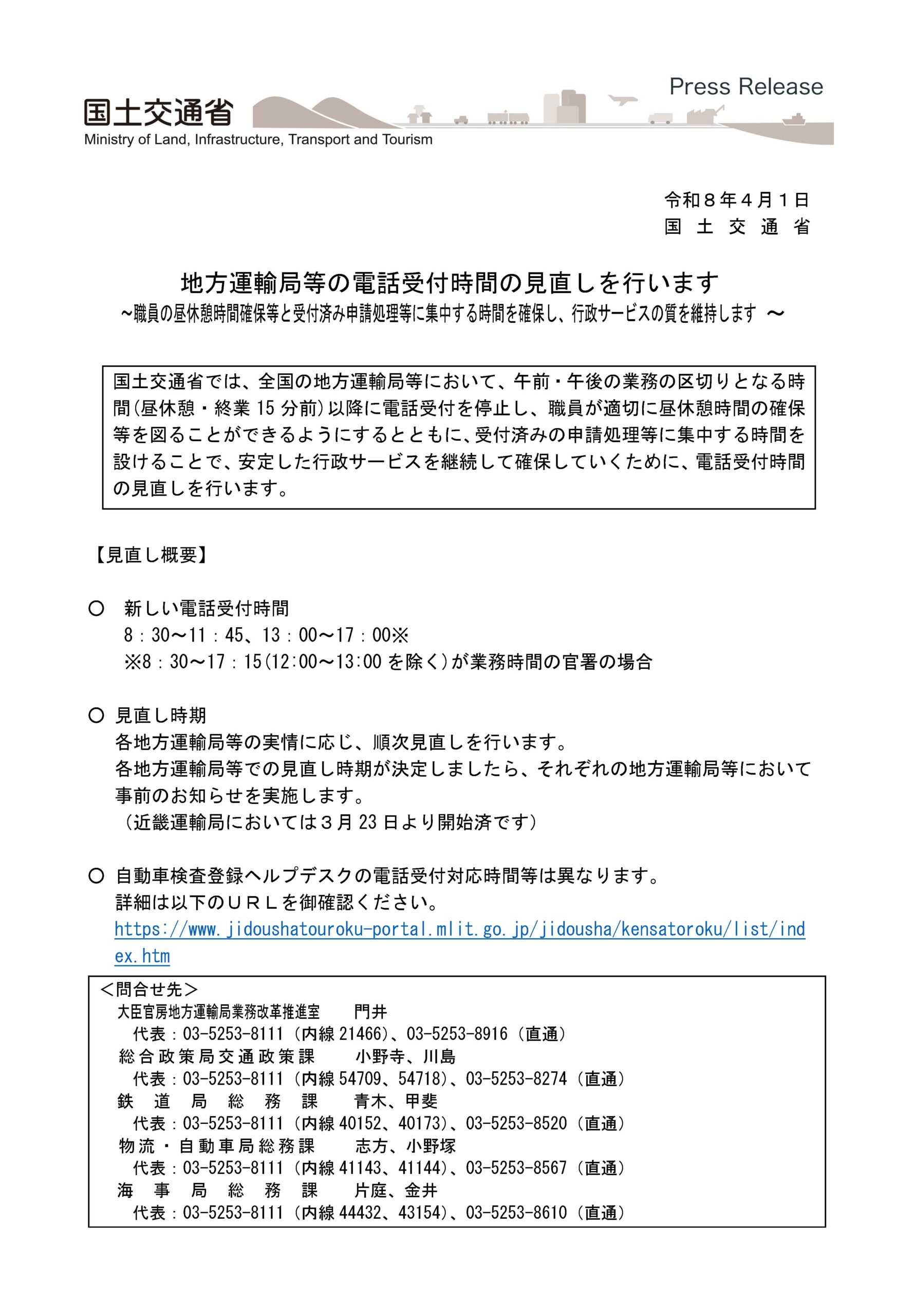
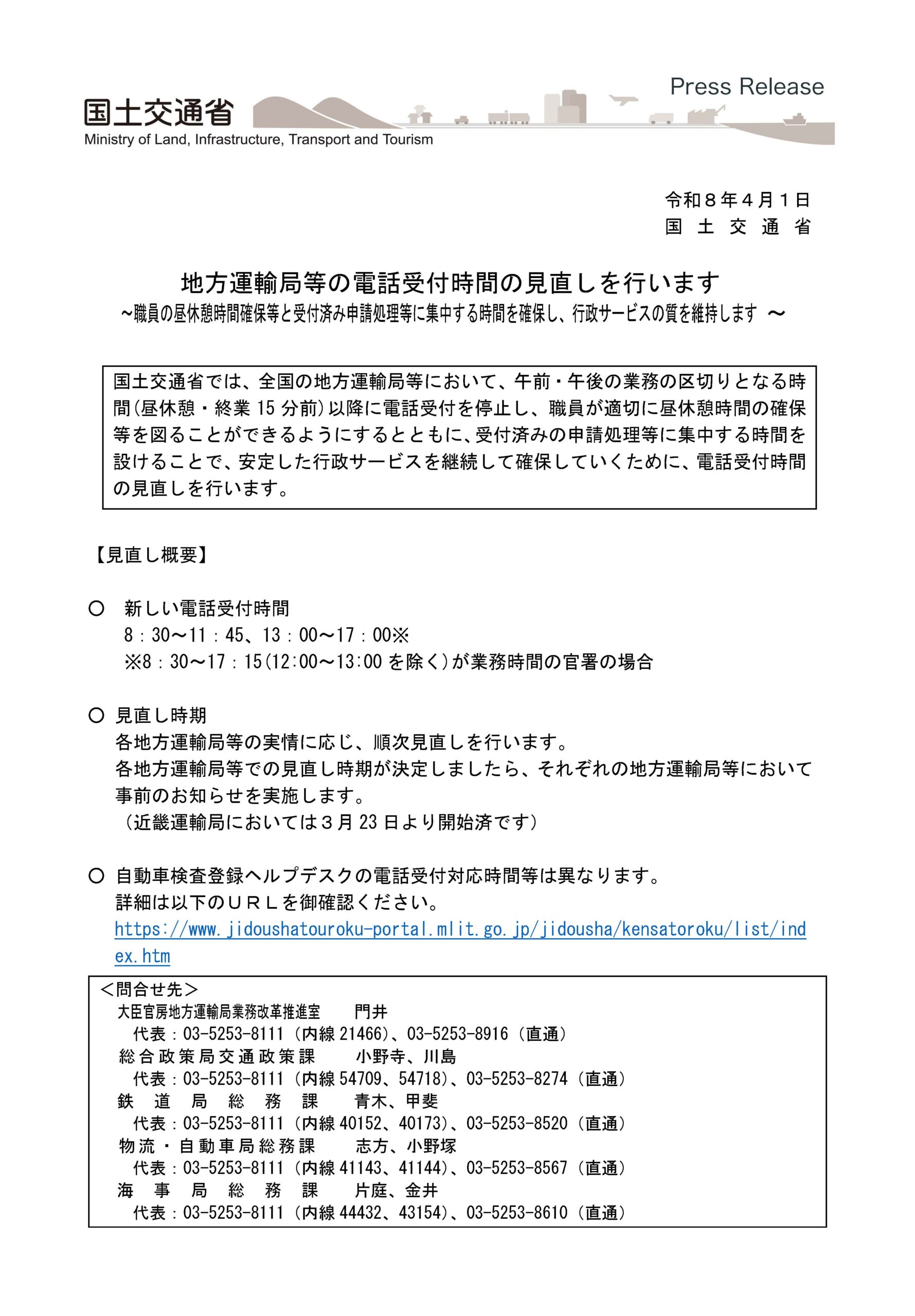
地方運輸局等の電話受付時間の見直しについて

~国土交通省情報~
国土交通省より、地方運輸局等の電話受付時間の見直しについて報道発表がありました。
各地方運輸局等の実情に応じ、順次見直しが行われます。
近畿運輸局においては、3月23日より実施済です。



地方運輸局等の電話受付時間の見直しについて